2024年美丽中国·全国门球大赛(四川荣县站)圆满闭幕
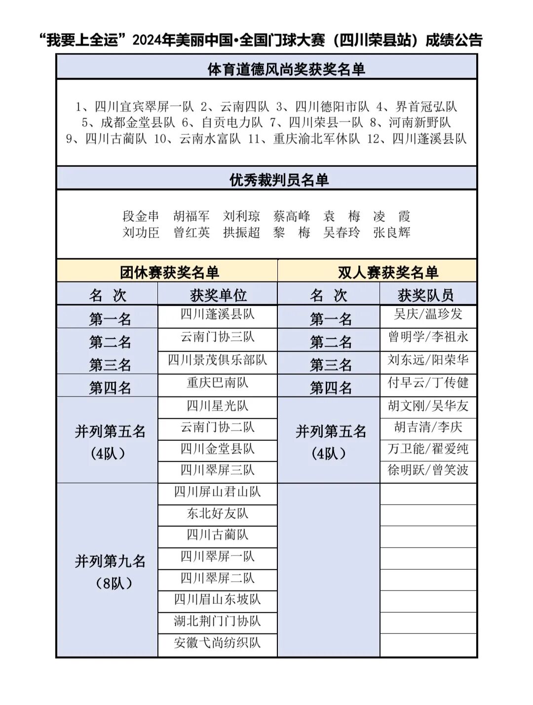
巴蜀大地展风采,荣县门球耀中华。2024年美丽中国·全国门球大赛(四川荣县站)比赛经过3天200场球的精彩角逐,圆满落下帷幕。五人制比赛方面四川蓬溪县队获得第一名,云南门协三队和四川景茂俱乐部队分获二、三名。双人制赛方面,吴庆/温珍发组合战胜曾明学/李祖永组合夺得冠军,刘东远/阳荣华组合获得季军。
2024年11月16日下午在荣县绍熙体育公园举行闭幕颁奖仪式。出席闭幕式的领导和嘉宾有:四川省门球协会主席吴润平,四川省门球协会常务副主席张士国,县委常委、宣传部部长龚弟霞,县人大常委会副主任郭孝谦,县政协副主席钟永平,县老体协副主席秦开亮。
荣县县委常委、宣传部部长龚弟霞致闭幕辞,总结了本次赛事的丰硕成果,对荣县门球的发展前景进行了展望。并热烈欢迎大家再次前来荣县,共同见证荣县体育事业的蓬勃发展。
裁判长张丽莉宣布本次大赛成绩。
五人制
【冠军】四川蓬溪县队
【亚军】云南门协三队
【季军】四川景茂俱乐部队
【第四-五名】五人制第四名和并列第五名
【并列第九名】五人制并列第九名
双人制
【冠军】吴 庆/温珍发
【亚军】曾明学/李祖永
【季军】刘东远/阳荣华
【第四-五名】双人制第四名和并列第五名
优秀裁判员
承前启后,再续辉煌篇章
四川荣县,作为去年“美丽中国”系列赛事的先锋站,凭借盛大的开幕式与卓越服务树立了典范,其影响力深远而持久。今年,赛事再度花落荣县,这座充满魅力的城市凭借其出色的策划、组织、协调、接待与服务能力,再次展现了其辉煌的一面,成功打造了一个集门球竞技、文化交流与旅游观光于一体的综合性平台,续写着荣县在体育与文化融合发展的新篇章。
赛事盛况,荣县风采尽显
本次大赛在荣县绍熙体育公园6片专业级门球场举行,这里不仅是门球爱好者的竞技舞台,更是荣县城市建设与文化传承的璀璨明珠。荣县依托绍熙公园,精心打造占地46000余平方米的总体国家安全观主题公园,充分展示了其在城市建设与文化传承方面的卓越成就与深厚底蕴。完善的体育设施布局,为参赛选手营造了一个高质量的竞技环境,让每一位门球爱好者都能在此尽情享受比赛激情,深入体验荣县的独特魅力。
展望未来,门球运动绽放新光彩
随着2024年美丽中国·全国门球大赛(四川荣县站)的圆满落幕,我们不仅见证了门球运动的精彩与魅力,更看到了全民健身事业的蓬勃发展势头。展望未来,美丽中国门球系列赛将矢志不渝地推广门球运动,创新融合“门球+文化、旅游、康养”模式,将精品赛事播撒至更广阔的地域,让健康与活力的种子生根发芽,共同编织出一幅幅美丽中国的生动画卷。
版权声明:如果您发现本网站上有侵犯您的合法权益的内容,请联系我们,本网站将立即予以删除!
